Eigenbauten
Ortungspieper
Die Verbrennermodelle machen teilweise unerwarteten Ärger.
Ein plötzlich ausgehender Motor kommt immer wieder vor.
Das Flugzeug muß man dann auch schon mal in einem Feld mit Getreide oder Mais landen.
Da-
nach beginnt die Suche nach der Nadel im Heuhaufen, die dann meist mehrere Stunden bei ungewissem Ausgang andauert.
Um die Suche deutlich abzukürzen baute ich mir einen Ortungspieper.
Er überwacht auch gleichzeitig die Ver-
sorgungsspannung und warnt bei zu niedriger Spannung ebenfalls.
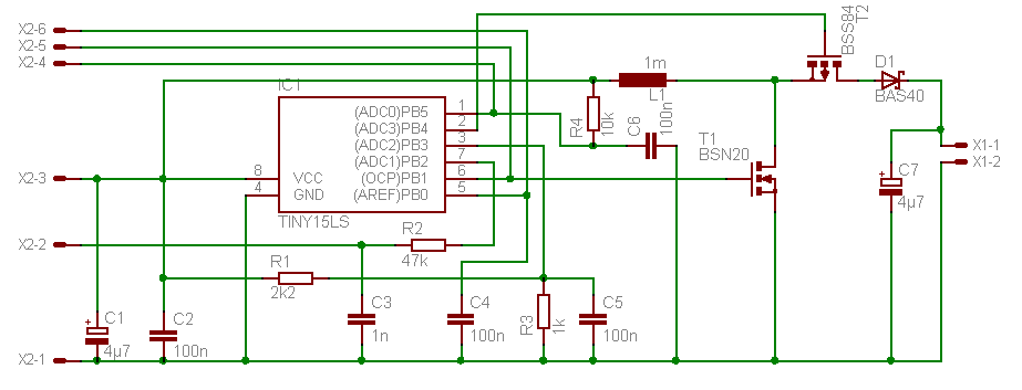
Das folgende Bild zeigt die Schaltung.

Schaltung des Ortungspiepers.
Die Schaltung wird eingangsseitig über die Anschlüsse X2-1 und X2-3 versorgt.
X2-2 wird an den PWM-Aus-
gang des Empfängers angeschlossen.
Die restlichen Anschlüsse von X2 werden nur zur Programmierung des Einchiprechners benutzt.
Der Piezosummer wird an X1 betrieben.
Damit er richtig weit hörbar ist, ist noch ein kleiner ungeregelter Aufwärtswandler verbaut.
Er besteht aus L1, T2, T2, D1 und C7.
Die PWM dafür wird in der Software generiert.
Damit kommen am Piezosummer reichlich 15V an und er ist sehr weit zu hören.

Bestückungsplan.
Die Platine ist komplett einseitig für den einfachen Nachbau gehalten.
Für den Nachbauer sind die folgenden Links gedacht.
Platinendaten zum Selbstbelichten
Software zum Einchiprechner

Aufgebauter Ortungspieper.
Die Software bietet folgende Features:
- Einstellbare Unterspannungsschwelle
- Einstellung der Schwelle durch Kanal aufsteuern, dann einschalten und die Schwellspannung anle-
gen, anschließend Kanal auf Minimalstellung stellen
- Verschiedene Morsetonfolgen für verschiedene Fehlerfälle
- Morsefolge "Find Me" bei aufgesteuertem Kanal
- Morsefolge "Low Batt" bei Unterspannung
- Morsefolge "Help Me", wenn kein PWM-Signal anliegt
- Morsefolge "Shit" bei Empfangsstörungen (Jitter der PWM)
Ich hatte diesen Ortungspieper u.A. in meinem Stratos verbaut.
In geschlössenen Räumen sollte man den Summer zum Testen besser zuhalten, sonst klingelt es nachher in den Ohren.
Im Betrieb übertönte der Sum-
mer auch bei Vollgas noch problemlos den 6.5ccm MDS-Motor.
Bei 35MHz- und 40MHz-Anlagen sollte dieser Ortungspieper allerdings nicht verwendet werden.
Der ATTiny15 stört massiv den Empfang.
Mit meiner alten 35MHz-Anlage stürzte mir leider ein Flugzeug deswegen ab.
Wer ein 2.4GHz-System besitzt, braucht sich sicher keine Sorgen darüber zu machen.
Die 2.4GHz sind deutlich weiter entfernt von der RC-Oszillatorfrequenz des ATTiny15 als die 35MHz.